الAD9865BCPZ هو MxFE متكامل للغايةإيكلتطبيقات جهاز الإرسال والاستقبال التي تتطلب وظيفة مسار الإرسال والاستقبال. تم تصميمه لتطبيقات أجهزة الإرسال والاستقبال التي تتطلب معدلات بيانات تصل إلى 80 MSPS، وهو يدمج إمكانات مسار الإرسال والاستقبال. فهو يوفر واجهة رقمية مرنة، وأوضاع توفير الطاقة، وعزلة عالية للإرسال إلى الاستقبال. إن واجهته الرقمية المرنة وأوضاع توفير الطاقة والعزلة العالية للإرسال إلى الاستقبال تجعله مثاليًا لتطبيقات أحادية الاتجاه وكاملة الاتجاه. تتميز الواجهة الرقمية بمرونة عالية، مما يتيح الاتصال المباشر بالواجهات الخلفية الرقمية التي تدعم نقل البيانات أحادي الاتجاه أو مزدوج الاتجاه بالكامل. وهذا يسمح عادةً بـAD9865BCPZلاستبدال حلول ADC وDAC المنفصلة. توفر مضاعفات ومُركبات ساعة PLL الموجودة على الرقاقة جميع العناصر الداخلية الضروريةساعاتبالإضافة إلى ساعتين خارجيتين من مذبذب بلوري واحد أو مصدر ساعة.
تفاصيل AD9865BCPZBCPZ

| ف / ن | الشركة المصنعة | ورقة البيانات | مخزون | موزع | سعر | اتصال |
| AD9865BCPZ | شركة الأجهزة التناظرية | ورقة بيانات AD9865BCPZ | 15000 | سيك للإلكترونيات | تحديث | sales@sic-components.com |
AD9865BCPZBCPZسمات

3.3 فولت CMOS MxFETM منخفض التكلفة لأجهزة المودم ذات النطاق العريض، محول D/A 10 بت، 2×/4× مرشح الاستيفاء
معدل تحديث 200 MSPS DAC
مشغل خط متكامل 23 ديسيبل ميلي واط مع تحكم في الكسب 19.5 ديسيبل 10 بت، 80 MSPS محول A/D
-12 ديسيبل إلى +48 ديسيبل ضوضاء منخفضة RxPGA (< 3.0 nV/rt هرتز)
الترتيب الثالث، مرشح تمرير منخفض قابل للبرمجة
واجهة مسار البيانات الرقمية المرنة
عملية نصف وكاملة الازدواج
متوافق مع الإصدارات السابقة مع AD9975 وAD9875
أوضاع خفض/خفض الطاقة المختلفة
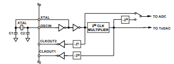
مضاعف الساعة الداخلية (PLL)
2 مخرجات ساعة مساعدة قابلة للبرمجة
متوفر في حزمة بمقياس رقاقة مكونة من 64 رصاصًا أو قالبًا مكشوفًا
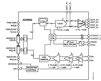
خصائص مسار إشارة الإرسال لـ AD9865BCPZ
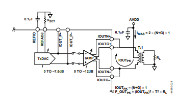
يشتمل مسار إشارة الإرسال على مرشح استكمال تمرير منخفض 2x/4x يمكن تجاوزه، وTxDAC 10 بت، ومحرك خط.
يصل عرض النطاق الترددي لإشارة مسار الإرسال إلى 34 ميجاهرتز مع معدل بيانات إدخال يبلغ 80 MSPS.
يوفر TxDAC مخرج تيار تفاضلي قادر على قيادة الأحمال الخارجية مباشرة أو مكبرات الصوت الحالية منخفضة التشوه.
يمكن تكوين مكبر الصوت الحالي (IAMP) كمشغل خط للوضع الحالي أو وضع الجهد (باستخدام ترانزستورين NPN خارجيين)، قادر على توصيل أكثر من 23 ديسيبل من طاقة الإشارة القصوى.
يتم التحكم في طاقة الإرسال رقميًا عبر نطاق 19.5 ديسيبل في خطوات تبلغ 0.5 ديسيبل.
تلقي خصائص مسار الإشارة للAD9865BCPZ

يشتمل مسار إشارة الاستقبال على مضخم كسب قابل للبرمجة (RxPGA)، ومرشح تمرير منخفض قابل للتعديل (LPF)، وADC 10 بت.
يتميز RxPGA منخفض الضوضاء بنطاق كسب قابل للبرمجة من -12 ديسيبل إلى +48 ديسيبل في خطوات 1 ديسيبل.
عند إعدادات الكسب التي تتجاوز 36 ديسيبل، تكون الضوضاء المرجعية للإدخال أقل من 3 نيوتن فولت/√ هرتز.
يمكن ضبط تردد قطع LPF لمسار الاستقبال ضمن نطاق 15 ميجا هرتز إلى 35 ميجا هرتز أو تجاوزه ببساطة.
يحقق ADC 10 بت أداء ديناميكي ممتاز عبر نطاق من 5 MSPS إلى 80 MSPS.
يوفر كل من RxPGA وADC استهلاكًا للطاقة قابلاً للتطوير، مما يسمح بتحسين الطاقة والأداء.
إمدادات الطاقة والمواصفات الرقمية لAD9865BCPZ

تتضمن مواصفات مصدر الطاقة AD9865BCPZ تيار العرض التناظري، وتيار العرض الرقمي، وتيار العرض الإجمالي.
في عملية الإرسال المزدوج الكامل، يتراوح إجمالي تيار العرض من 406 إلى 475 مللي أمبير.
يتم أيضًا تقليل استهلاك الطاقة في التشغيل أحادي الاتجاه، مع 112 إلى 130 مللي أمبير في وضع الإرسال و225 إلى 253 مللي أمبير في وضع الاستقبال.
يتضمن استهلاك الطاقة بواسطة الكتل الوظيفية RxPGA وLPF وADC وTxDAC وIAMP (قابل للبرمجة) والمرجع وساعة PLL والمركب.
الحد الأقصى المسموح به لاستهلاك الطاقة هو 1.66 واط، مع تيار إجمالي يبلغ 13 مللي أمبير في وضع الاستعداد.
الواجهة الرقمية ومواصفات التوقيت لـAD9865BCPZ

مواصفات الإدخال والإخراج المنطقية CMOS، بما في ذلك جهد الإدخال العالي، جهد الإدخال المنخفض، تيار تسرب الإدخال، سعة الإدخال، إلخ.
يتم تحديد أوقات ارتفاع/هبوط الإخراج في ظل ظروف التحميل المختلفة.
الحد الأدنى لعرض النبضة المنخفضة لإشارة إعادة الضبط هو دورة ساعة واحدة.
مواصفات توقيت تشغيل المنفذ التسلسلي، بما في ذلك معدل ساعة SCLK، والوقت المرتفع لساعة SCLK، والوقت المنخفض لساعة SCLK، وما إلى ذلك.
مجالات التطبيق والدعم الفني لـ AD9865BCPZ
يُستخدم في شبكات خطوط الطاقة، وVDSL، وHPNA، وغيرها من المجالات. يتوفر الدعم الفني من خلال موقع الويب الخاص بالأجهزة التناظرية، مما يضمن حصول المستخدمين على المساعدة الفنية والموارد في الوقت المناسب.
AD9865BCPZفئة الشريحة:
·الواجهة الأمامية للتردد اللاسلكي (LNA + PA)
المنتجات ذات الصلة:
AD9515BCPZ AD9865BCP AD9515BCPZ AD9745BCPZ
AD9265BCPZ-125 AD9265BCPZ-105 AD9866BCPZ AD9869BCPZ
AD9965BCPZ AD9867BCPZ AD9864BCPZ






قائمة الرغبات (0 عناصر)